Up to Date

Homepage

Datasheets

Product Catalogue

Company Profile

Flyers

Reports(UL; CE; CB)

About Power Integrations

Founded 1988
Headquarters San Jose, California
Chief Executive Balu Balakrishnan
Industry Analog Semiconductors
Employees (as of Dec. 31, 2018) 663
U.S. Patents (as of Dec. 31, 2018) 559
2018 Revenues $416 million
Date of Initial Public Offering December 1997
Ticker Symbol (NASDAQ) POWI
Fabless 4 independent Fabs

New Products

Link Switch-TNZ

Picture Benefits Features Applications Links
  • Lossless zero cross signal generation
  • Supports buck, buck-boost and flyback topologies
  • Enables ±3% regulation across line and load
  • Selectable device current limit
  • 66 kHz operation with accurate current limit
    • Allows the use of low-cost off-the-shelf inductors
    • Reduces size and cost of magnetics and output capacitor
  • Frequency jittering reduces EMI filter complexity
  • X capacitor discharge function (LNK331x only)
  • EcoSmart™– Extremely Energy Efficient
    • IC standby supply current <100 mA
    • On/Off control provides constant efficiency over a wide load range
    • Easily meets all global energy efficiency regulations
    • No-load consumption <30 mW with external bias
  • Soft-start limits system component stress at start-up
  • Auto-restart for short-circuit and open loop faults
  • Output overvoltage protection (OVP)
  • Line input overvoltage protection (OVL)
  • Hysteretic over-temperature protection (OTP)
  • Extended creepage between DRAIN pin and all other pins improves field reliability
  • 725 V MOSFET rating for excellent surge withstand
  • Home and building automation
  • Dimmers, switches and sensors with and w/o Neutral wire
  • Appliances
  • IoT and industrial controls

Datasheets


Introduction


Productspecifications

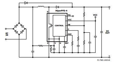
HiperPFS-4

Picture Product Family Specifications Benfits Applications Links

InSOP-24B (C Package)


eSIP-16D (H Package)


eSIP-16G (L Package)
Universal Input Devices (C Package)
Without Integrated Diode
  • Continuous Output Power at 90 VAC: up to 110W
  • High efficiency and power factor across load range
    • >95% efficiency from 10% load to 100% load
    • <60 mW no-load consumption at 230 VAC
    • PF >0.95 achievable at 20% load for H and L packages
  • Programmable Power Good (PG) signal
  • Digital line peak detection for robust performance even with distorted input voltage from UPS or generators
  • Digital power factor enhancer compensates for EMI filter and bridge distortion
  • Spread-spectrum across >60 kHz window simplifies EMI filtering
  • Protection features include: UVLO, UV, OV, OTP, brown-in/out, cycleby-cycle current limit and power limiting for overload protection
  • Withstands 305 VAC steady-state and 410 VAC abnormal input
  • Eliminates insulating pad/heat-spreader
  • PC
  • High-power adaptors
  • Printer
  • High-power LED lighting
  • LCD TV
  • Industrial and appliance
  • Video game consoles
  • Generic PFC converters
  • 80 Plus™ Platinum designs

Datasheets


Productspecifications
Universal Input Devices (H and L Packages)
Without Integrated Diode
  • Continuous Output Power at 90 VAC: up to 405W
  • Peak Output Power: up to 450W
High-Line Input Only Devices (H Package)
Without Integrated Diode
  • Continuous Output Power at 180 VAC: up to 550W
  • Peak Output Power: up to 610W
Universal Input Devices
With Integrated Diode
  • Continuous Output Power at 90 VAC: up to 405W
  • Peak Output Power: up to 450W

MinE-CAP / MIN1072M

Picture Schematic Highlights Safety Features Applications Links
  • Up to 50% volume reduction of input bulk capacitors (E-CAPs)
  • Eliminates incrush NTC
  • Significantly reduces i²t stress on the input bridge rectifier and fuse
  • Partners with the InnoSwitch™ IC family for lowest component count ultra-compact AC/DC converters
  • Integrated temperature sensing and hysteretic thermal shutdown
  • Input surge protection
  • Pin open/short-circuit and E-CAP UV/OV fault reporting
  • High power density universal input AC-DC converters
  • Applications with very wide input range (90 – 350+ VAC)
  • Charger/Adapter
  • High and Unstable Mains Voltage
  • Notebook Adapter
  • USB-PD & Fast Chargers

MIN1072M Datasheet


Presentation MinE-CAP

InnoSwitch3-MX and InnoMux Chipset

Picture Description Features Applications Links
QR Flyback with Regulated Output Voltage and Dimmable 4 Channel LED Backlight Driver
InnoSwitch3-MX + InnoMux
  • Completely eliminates backlight boost converter and up to 2 buck converters
  • 50% reduction in system power conversion losses
  • Elimination of losses from Buck and LED backlight boost converters
  • Up to 91% efficiency
  • InnoSwitch3-MX QR flyback IC
  • InnoMux CV and dimmable LED backlight
Energy Star 8 and CEC for monitors and TVs
Flyer
(Chipset)


Flyer
(Technology)


Example


InnoSwitch3-MX


InnoMux

Size 8 PowiGaN ICs


Product Portfolio
InnoSwitch3-EP InnoSwitch3-CP InnoSwitch3-Pro
Products INN3678C-Hxxx INN3278C-Hxxx INN3378C-Hxxx
Voltage rating VDS(MAX) (V) 750 750 750
Peak or Open Frame Power (W)
230 VAC ± 15% 75 - 75
85 - 265 VAC 65 - 65
Adapter Power Rating (W)
230 VAC ± 15% - 70 70
85 - 265 VAC - 55 55
    Key Features:

  • Quasi-Resonant (QR) / CCM flyback controller, high-voltage primary-side PowiGaNTM switch, secondary-side sensing and synchronous rectification driver
  • Integrated FluxLink™, HIPOT-isolated, feedback link
  • Easily interfaces to load-directed and fast-charge protocol ICs
  • Constant Power (CP) Profile minimizes charging time with continuous adjustment of output current and voltage
  • Accurate CV/CC/CP, independent of external components
  • External IS resistor allows custom CC programming
  • Instantaneous transient response with 0%-100%-0% load step
  • Digitally Controlled via I²C Interface (Pro)
  • Dynamic adjustment of power supply voltage and current (Pro)
  • Telemetry status read-back with processor interrupt (Pro)
  • Comprehensive set of configurable features (Pro)
    Applications:

  • High efficiency, high power density 27 – 55W USB PD 3.0 + PPS/QC adapters
  • Auxiliary, standby and bias power supplies for appliances, computers and consumer products
  • Utility meter, smart grid and industrial power supplies
    Feature Codes:

  • InnoSwitch3-CP
    • H114, H215, H217, H232
  • InnoSwitch3-EP
    • H605, H606
  • InnoSwitch3-Pro
    • H302, H311

Presentation PowiGan

Product Highlights

Name Output Current/Power Partner Benefits Product
Innoswitch Family up to 30W output power
  • integrated galv. Insolation
  • Synchronus rectification
  • 900V,725V or 650V integ. MOSFET
LNK-TN2 up to 360mA output current
  • Low no load power consumption
  • Simple buck topology
  • low cost, small BOM
InnoSwitchTM 3-EP up to 100W output Power
  • Up to 94% efficient isolated flyback conversion
  • Available with 725 V, 750 V, and robust 900 V primary switch
  • Comprehensive protection features
  • Synchronus rectification
  • Excellent multi-output cross-regulation
InnoSwitchTM 3-Pro up to 100W output Power
  • High efficiency USB PD 3.0 + PPS/QCA adapters
  • Multi-protocol adapters including QuickCharge™, AFC, FCP, SCP
  • Direct-charge mobile device chargers
  • Multi-chemistry tools and general-purpose battery chargers
  • Adjustable CV and CC LED ballast designs
  • Configurable industrial power supplies
InnoSwitchTM 3-CP up to 100W output power
  • Up to 94% flyback efficiency with constant power mode
  • Delivers up to 100 W without heatsinks
  • For dynamic output voltage requirements
InnoSwitchTM 3-AQ up to 30W output power
  • Auxiliary, standby and bias power supplies for automotive used in:
    • Traction inverter
    • DC-DC converter
    • On-board charger
InnoSwitchTM 3-MX up to 85W output power
  • Up to 95% flyback efficiency
  • Delivers up to 100 W without heatsinks
  • Highly integrated and compact
InnoMux
  • Eliminates buck and LED backlight boost converters
  • One or two constant voltage outputs
  • Typical output voltages
    • One CV mode: 5 V to 22 V
    • Two CV mode: 5 V and 12 V to 22 V
  • 1-4 string LED backlight
LYTSwitch-6 up to 110W output power
  • 90% system efficiency with front-end PFC
  • Delivers up to 110 W without heatsinks
  • CV and CC output
  • Accurate – better than ±3% CV/CC
  • Lowest component count
HiperPFS-4 up to 610W output power
  • High efficiency and power factor across load range
  • Programmable Power Good (PG) signal
  • Digital line peak detection for robust performance even with distorted input voltage from UPS or generators
  • Spread-spectrum across >60 kHz window simplifies EMI filtering
  • Eliminates insulating pad/heat-spreader
Integrated half-bridge for HV BLDC motor drives
Bridgeswitch up to 300W output Power
  • Supports trapezoidal, sinusoidal or field oriented control
  • Compact footprint surface mount package
  • 600V power FREDFETs with multiple on- resistance options
  • Fully self baised
  • Full device and system level monitoring
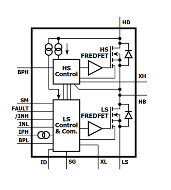
Reinforced Isolated Gate Driver ICs
Scale-iDriver

Is driving for SI and for SIC
up to 8.0A output current
  • Extended Creepage and clearance
  • Single Secondary winding
  • Integrated Rail-to-rail voltage regulation
  • Resistive short-circuit detection
  • Reduced stress in short-circuit (ASSD)
  • Separate source and sink pins
  • High Driver current without boost
  • Reduced BOM allows 2 sided PCB
  • High Level of Integrations eBOM Cost

AC/DC Conversion IC Products

Product Selector

Link Switch TN 2

Schematic Power Level Datasheet
Product 725V MOSFET
230 VAC ±15% 85-265 VAC
MDCM2 CCM3 MDCM2 CCM3
LNK3202P/G/D 63 mA 80 mA 63 mA 80 mA
LNK3204P/G/D 120 mA 170 mA 120 mA 170 mA
LNK3205P/G/D 175 mA 270 mA 175 mA 270 mA
LNK3206P/G/D 225 mA 360 mA 225 mA 360 mA
LNK3207P/G/D 360 mA 575 mA 360 mA 575 mA
Product 900V MOSFET
230VAC±15 85-265VAC
MDCM CCM MDCM CCM
LNK3294P/G 120mA 170mA 120mA 170mA
LNK3296P/G 225mA 360mA 225mA 360mA

Link Switch TN 2Q

Schematic Power Level Datasheet
Product 60 to 550VDC Bypass Current
LNK3206GQ 360mA 290µA

Link Switch-TNZ

Schematic Power Level Datasheet
Output Current in Buck Table
Product 230VAC ±15% 85-265VAC
MDCM CCM MDCM CCM
LNK33x2D 63 mA 80 mA 63 mA 80 mA
LNK33x4D 120 mA 170 mA 120 mA 170 mA
LNK33x6D 225 mA 360 mA 225 mA 360 mA
LNK33x7D 360 mA 575 mA 360 mA 575 mA
Output Power in Flyback Table
Product Open Frame
230VAC ±15% 85-265VAC
LNK33x2D 5 W 3 W
LNK33x4D 10 W 6 W
LNK33x6D 18 W 12 W
LNK33x7D 18 W 12 W

Datasheets


Introduction

Link Switch LP

Schematic Power Level Datasheet
Output Power (Watts)1
Product2 230 VAC ±15% 85-265 VAC
Adapter3 OpenFrame4 Adapter3 OpenFrame4
LNK562D
LNK562P
LNK562G
1.9 1.9 1.9 1.9
LNK563D
LNK563P
LNK563G
2.5 2.5 2.5 2.5
LNK564D
LNK564P
LNK564G
3 3 3 3

Link Switch 3

Schematic Power Level Datasheet
Output Power (Watts)1,2,3,4
Product5 90-264 VAC
D(SO-8)Package
Adapter Open Frame
LNK6404D
LNK6424D
3.5 W 4.1 W
LNK6405D
LNK6415D
LNK6425D
4.5 W 5.1 W
LNK6406D
LNK6416D
LNK6426D
LNK6436D
LNK6446D
5.5 W 6.1 W
LNK6407D
LNK6417D
LNK6427D
7.5 W 7.5 W
Product K(eSOP) and E (eSip) Packages
Adapter Open Frame
LNK6407K
LNK6417K
LNK6427K
8.5 W 9 W
LNK6408K
LNK6418K
LNK6428K
LNK6448K
10 W 10 W
LNK6408E
LNK6418E
LNK6428E
LNK6448E
10 W 10 W

Link Switch CV

Schematic Power Level Datasheet
Output Power (Watts)
Product3 230 VAC ±15% 85-265 VAC
Adapter1 OpenFrame2 Adapter1 OpenFrame2
LNK623PG/DG 6.5 9 5 6
LNK624PG/DG 7 11 5.5 6.5
LNK625PG/DG 8 13.5 6.5 8
LNK626PG/DG 10.5 17 8.5 10


Link Switch HP

Schematic Power Level Datasheet
Output Power(Watts)
Product3 Heat Sink 230 VAC ±15% 85-265 VAC
Adapter Open Frame Adapter Open Frame
LNK6xx3K/V PCB-W1 15 25 9 15
LNK6xx3K PCB-R2 21 35 12 21
LNK6xx3E Metal 21 35 13 27
LNK6xx4K/V PCB-W1 16 28 11 20
LNK6xx4K PCB-R2 22 39 15 28
LNK6xx4E Metal 30 47 20 36
LNK6xx5K/V PCB-W1 19 30 13 22
LNK6xx5K PCB-R2 26 42 18 31
LNK6xx5E Metal 40 593 26 45
LNK6xx6K/V PCB-W1 21 34 15 26
LNK6xx6K PCB-R2 30 48 22 37
LNK6xx6E Metal 60 883 40 683
LNK6xx7K/V PCB-W1 25 41 19 30
LNK6xx7K PCB-R2 36 59 27 43
LNK6xx7E Metal 853 1173 55 903
LNK6xx8K/V PCB-W1 29 47 21 34
LNK6xx8K PCB-R2 41 68 30 48
LNK6xx8E Metal 983 1353 633 1043
LNK6xx9K/V PCB-W1 33 54 25 39
LNK6xx9K PCB-R2 47 77 36 56
LNK6xx9E Metal 1113 1533 723 1183

Link Switch XT2

Schematic Power Level Datasheet
Output Power (Watts)4
Product3 725V MOSFET
230 VAC ±15% 85-265 VAC
Adapter1 OpenFrame2 Adapter1 Open Frame2
LNK3604
(CBP=1.0 µF)
4.9 7.3 3.6 4.6
LNK3604
(CBP=0.1 µF)
5.6 9.2 4.1 6.1
Product 900V MOSFET
230VAC±15% 85-265 VAC
Open Frame Open Frame
LNK3694P/G 6 4
LNK3696P/G 11 8


Top Switch JX

Schematic Power Level Datasheet

Output Power (Watts)
Product5 Metal Heat Sink1
230 VAC ±15%4 85-265 VAC
Adapt.2 OpenFrame3 Adapt.3 Open Frame3
TOP264VG/EG 30 W 62 W 20 W 43 W
TOP265VG/EG 40 W 81 W 26 W 57 W
TOP266VG/EG 60 W 119 W 40 W 86 W
TOP267VG/EG 85 W 137 W 55 W 103 W
TOP268VG/EG 105 W 148 W 70 W 112 W
TOP269VG/EG 128 W 162 W 80 W 120 W
TOP270VG/EG 147 W 190 W 93 W 140 W
TOP271VG/EG 177 W 244 W 118 W 177 W
Product5 PCB Copper Area1
230 VAC ±15%4 85-265 VAC
Adapt.2 OpenFrame3 Adapt.3 Open Frame3
TOP264VG 21 W 34 W 12 W 22.5 W
TOP264KG 30 W 49 W 16 W 30 W
TOP265VG 22.5 W 36 W 15 W 25 W
TOP265KG 33 W 53 W 20 W 34 W
TOP266VG 24 W 39 W 17 W 28.5 W
TOP266KG 36 W 58 W 23 W 39 W
TOP267VG 27.5 W 44 W 19 W 32 W
TOP267KG 40 W 65 W 26 W 45 W
TOP268VG 30 W 48 W 21.5 W 36 W
TOP268KG 46 W 73 W 30 W 50 W
TOP269VG 32 W 51 W 22.5 W 37.5 W
TOP269KG 50 W 81 W 33 W 55 W
TOP270VG 34 W 55 W 24.5 W 41 W
TOP270KG 56 W 91 W 36 W 60 W
TOP271VG 36 W 59 W 26 W 43 W
TOP271KG 63 W 102 W 40 W 66 W


Tiny Switch 4

Schematic Power Level Datasheet
Output Power (Watts)
Product3 230 VAC ±15% 85-265 VAC
Adapter2 OpenFrame2
(or Peak)
Adapter1 Open Frame2
(or Peak)
TNY284P/D/K 6 11 5 8.5
TNY285P/D 8.5 15 6 11.5
TNY285K 11 15 7.5 11.5
TNY286P/D 10 19 7 15
TNY286K 13.5 19 9.5 15
TNY287D 11.5 23.5 7 18
TNY287P 13 23.5 8 18
TNY287K 18 23.5 11 18
TNY288P 16 28 10 21.5
TNY288D 14.5 26 9 19.5
TNY288K 23 28 14.5 21.5
TNY289P 18 32 12 25
TNY289K 25 32 17 25
TNY290P 20 36.5 14 28.5
TNY290K 28 36.5 20 28.5


InnoSwitch3 (EP/CP/Pro) - GaN Switches

Now Achieve >100W
Benefits of GaN Product Families Power Level of GaN Switches Presentation
  • Eliminate Heatsinks
  • Reduces Size and Production Cost
  • InnoSwitch3-CP - constant power
  • InnoSwitch3-EP - for open frame
  • InnoSwitch3-Pro - digital control
Product 230 VAC ± 15% 85 - 264 VAC
Adapter Open Frame Adapter Open Frame
INN3X78C 70W 75W 55W 65W
INN3X79C 80W 85W 65W 75W
INN3X70C 90W 100W 75W 85W

PowiGan Presentation


GaN Switches Presentation

InnoSwitchTM 3-EP

Schematic Power Level Links
Output Power Table
Product3 725V MOSFET
Peak or Open Frame1,2
230VAC+- 85-265 VAC
INN3672C 12 W 10 W
INN3673C 15 W 12 W
INN3674C 25 W 20 W
INN3675C 30 W 25 W
INN3676C 40 W 36 W
INN3677C 45 W 40 W
Product 750V GaN Switch
230VAC ± 15% 85-265 VAC
Peak or Open Frame
INN3678C 75W 65W
INN3679C 85W 75W
INN3670C 100W 85W
Product 900V MOSFET
Peak or Open Frame
230±15% 85-265VAC
INN3692C 12W 10W
INN3694C 25W 20W
INN3696C 35W 30W

Datasheet


Flyer


InnoSwitchTM 3-Pro

Schematic Power Level Links
Products 230 VAC ± 15% 85-265 VAC
Adapter Open Frame Adapter Open Frame
INN3365C/3375C 25W 30W 22W 25W
INN3366C/3376C 35W 40W 27W 36W
INN3377C 40W 45W 36W 40W
INN3367C 45W 50W 40W 45W
INN3368C 55W 65W 50W 55W
INN3378C 70W 75W 55W 65W
INN3379C 80W 85W 65W 75W
INN3370C 90W 100W 75W 85W

Datasheet


Flyer


InnoSwitchTM3-CP

Schematic Power Level Links
Products 230 VAC ± 15% 85-265 VAC
Adapter Open Frame Adapter Open Frame
INN3264C/3274C 20W 25W 15W 20W
INN3265C/3275C 25W 30W 22W 25W
INN3266C/3276C 35W 40W 27W 36W
INN3277C 40W 45W 36W 40W
INN3267C 45W 50W 40W 45W
INN3268C 55W 65W 50W 55W
INN3278C 70W 75W 55W 65W
INN3279C 80W 85W 65W 75W
INN3270C 90W 100W 75W 85W

Datasheet


Flyer


InnoSwitchTM3-AQ

Schematic Power Level Links
Product 30 VDCMIN 60 VDCMIN 400 V
Output Power Output Power Output Power
INN3977CQ 10W 20W 30W


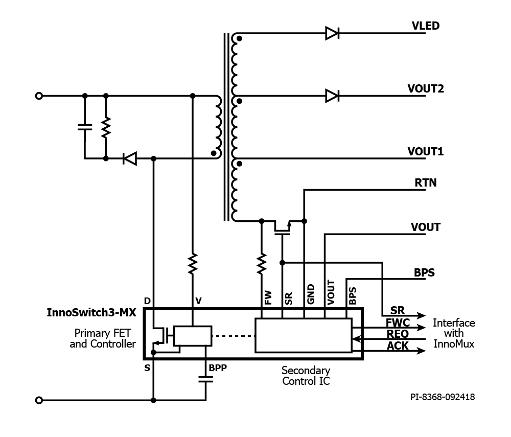
InnoSwitch3-MX

Must be paired wih InnoMux
Schematic Power Level Links
Prodcut BV Rating 85 - 265 VAC
Nominal
Continuous
Max
Continuous
INN3464C 650V 18W 23W
INN34x5C 650 / 725V 22W 28W
INN34x6C 650 / 725V 28W 35W
INN34x7C 650 / 725V 35W 44W
INN3468C 650V 40W 50W
INN3478C 750V 55W 65W
INN3479C 750V 65W 75W
INN3470C 750V 75W 85W

Datasheet


Chipset InnoSwitch3-MX and InnoMux


InnoMux

Must be paired with InnoSwitch3-MX
Schematic Power Level Links
Product Ouput Configuration Package
IMX101J 1 CV, 1 LED string QFN
IMX101U 1 CV, 1 LED string HSOP
IMX111U 2 CV, 1 LED string HSOP
IMX111J 2 CV, 1 LED string QFN
IMX102U 1 CV, 4 LED string HSOP
IMX112U 2 CV, 4 LED string HSOP

Datasheet


Chipset InnoSwitch3-MX and InnoMux


Hiper Switch

Schematic Power Level Datasheet
Output Power Table
Product3 Maximum Practical Power2
LCS700HG/LG 110 W
LCS701HG/LG 170 W
LCS702HG/LG 220 W
LCS703HG/LG 275 W
LCS705HG/LG 350 W
LCS708HG/LG 440 W

Datasheet

HiperPFS-4

Schematic Power Level Datasheet
Output Power Table
Universal Input Devices (C Package) Without Integrated Diode
Product Continuous Output Power at 90 VAC
PFS7623C 75W
PFS7624C 90W
PFS7626C 105W
PFS7628C 110W
Universal Input Devices (H and L Packages)
Without Integrated Diode
Product Continuous Output Power at 90 VAC Peak Output Power
PFS7625H/L 110W 120W
PFS7624H/L 130W 150W
PFS7625H/L 185W 205W
PFS7626H/L 230W 260W
PFS7627H/L 290W 320W
PFS7628H/L 350W 385W
PFS7629H/L 405W 450W
High-Line Input Only Devices (H Package)
Without Integrated Diode
Product Continuous Output Power at 180 VAC Peak Output Power
PFS7633H 255W 280W
PFS7634H 315W 350W
PFS7635H 435W 480W
PFS7636H 550W 610W
Universal Input Devices
With Integrated Diode
Product Maximum Continuous Output Power Rating at 90 VAC
(Full Power Mode)
Peak Output Power
(Full Power Mode)
PFS7723L/H 110W 120W
PFS7724L/H 130W 150W
PFS7725L/H 185W 205W
PFS7726H 230W 260W
PFS7727H 290W 320W
PFS7728H 350W 385W
PFS7729H 405W 450W

LYTSwitch6 ICs - GaN Switches

Now Achieve >100W
Benefits Product Families Power Level of GaN Switches Presentation
  • LYTSwitch-6 silicon transistors are highly effective up to 65 W
    • Size 8 is the lowest RDS(ON) silicon MOSFET that will fit in the InSOP-24 package
  • PI GaNswitches provide more power
    • Lower RDS(ON) per unit area
    • Lower switching losses
  • LYT6079C-Up to 100W power
  • LYT6070C-Up to 110W power
Product 277 VAC ± 15% 85 - 264 VAC 380VDC/
450VDC
Open Frame Open Frame Open Frame
LYT6078C 75W 65W 90W
LYT6079C 85W 75W 100W
LYT6070C 95W 85W 110W

Powi GaN LytSwitch


Powi GaN Presentations


GaN Switches Presentation

LYT SwitchTM-6

Schematic Power Level Links
Products 277 VAC ± 15% 85-305 VAC 380 VDC/
450VDC
Open Frame Open Frame Open Frame
LYT6063C/6073C 15W 12W 25W
LYT6065C/6075C 30W 25W 40W
LYT6067C/6077C 50W 45W 60W
LYT6068C 65W 55W
LYT6079C 85W 75W 100W
LYT6070C 95W 85W 110W

Datasheet


Flyer

MinE-CAP / MIN1072M

Schematic Specifications Links
Max Ratings
DRAIN Pin Voltage -0.3 to 650V
DRAIN Pin Peak Current 25A
BP Pin Voltage -0.3 to 6V
BP Pin Current 0 to 1mA
VTOP Pin Voltage -1.5V to 650V
VBOT Pin Voltage -1.5V to 650V
Line Pin Voltage -0.3 to 6V
Storage Temp. -65 to 150°C
Operating Junction Temp. -40 to 150°C
Ambient Temp. -40 to 105°C
Lead Temp. 260°C

Datasheets


Presentations

CAPZero-2/3

Schematic Power Level Datasheets
Products BVDSS Total x
Capacitance
Total Series Resistance (R1+R2)
CAP200DG 1000V 100 nF to 6 µF 7,5MΩ to 142kΩ
CAP300G 1000V 100nF to 6µF 54kΩ Minimum

CAPZero-2


CAPZero-3

SenZero

Schematic Power Level Datasheet
Product Integrated Disconnect MOSFET 230 VAC Power Consumption in Standby
SEN012DG 2 <1 mW
SEN013DG 3 <1.5 mW

Bridge Switches

Integrated Half-Bridge for High-voltage Motor Drives

Features:
  • Up to 99.2% efficiency achieved by
    • 600 V power FREDFETs, low RDS(ON)
    • Optimized body diode for low losses
  • Reduces certification time by 2 months
    • Meets IEC60335-1 and IEC60730-1
    • Doesn’t rely on Software as per UL Report 4788685352
  • Less complexity
    • No shunts needed with unique lossless current sense
    • Removes heatsinks
    • Self-supply
    • Integrated high-voltage bus monitoring
    • Single-wire bus for diagnostics
  • IHBis ideal for single-phase and 3-phase motors

BLDC Overview
Picture Product(4) Power
FREDFETs(1)
Maximum
Current Limit(2)
Continuous
RMS Current(3)
Features Links


13.6 x 9.4 mm
BRD1160C/BRD1260C(5) 600V / 7,2 Ω 1.00 A 0.22 A For all Products:
  • Market leading FREDFET diode characteristic
  • No heat-sink with compact surface mount package
  • Self-supplied operation
  • HS/LS cycle-by-cylce current limit protection
  • Device dual level thermal protection
  • DC link UV/OV monitoring
  • System level over-temperature monitoring
  • Single wire FAULT bus communication
Only for the BRD126Xs:
  • Positive phase current output

Datasheets


Specific Bridge Switch presentations


General Bridge Switch presentation
BRD1161C/BRD1261C 600 V / 3.2 Ω 1.70 A 0.50 A
BRD1163C/BRD1263C 600 V / 1.4 Ω 3.00 A 0.75 A
BRD1165C/BRD1265C 600 V / 0.7 Ω 5.50 A 1.00 A
BRD1167C/BRD1267C 600V 11.50 A 1.33 A
(1)Minimum BVDSS and typical RDS(ON) at +25°C
(2)Adjustable through external programming resistors over a 34-100% range
(3)Continuous Drain RMS current per FREDFET, assumes internal self-supply, 340 V bus, six-step commutation with 12 kHz high-side PWM, PCB heat sinking with 50 °C package temperature rise
(4)Package: InSOP-24C
(5)Available in Summer 2018

Typical 3-phase Inverter Application:

Reference Design

1-Phase Inverter Using BridgeSwitch BRD1160C
    Specifications:
  • 180VAC - 265VAC
  • 0,220 ARMS Motor Phase Current
  • 1ph BLDC motor with Hall sensor
  • 10kHz PWM
    Features:
  • BridgeSwitch – High-voltage half-bridge motor driver
  • Integrated 600 V FREDFETs with ultra-soft, fast recovery diodes
  • No heat sink
  • Fully self-biased operation – simplifies auxiliary power supply
  • High-side and low-side cycle-by-cycle current limit
  • Two level device over-temperature protection
  • Single wire status update communication bus
Picture Description Specifications Links
0,220Arms, inverter for sensored 1ph BLDC motor application using Bridgeswitch BRD1160C device
  • Input:
    • Voltage (Min): 185V
    • Voltage (Typ): 230V
    • Voltage (Max): 265V
  • Output:
    • Motor Phase Current: 0,22ARMS
    • PWM Carrier Frquency: 10kHz
    • Efficiency: 86%
  • Environmental:
    • Ambient Temp. Range: 0 - 60°C

Scale-iDriver

Features:
  • Industry highest peak output current up to 8.0A
    • IC switches with up to 450 A collector current
    • Higher current with external boost
  • Up to 250 kHz switching frequency
    • Low propagation delay ∠ 260 ɳs
  • Greatly reduced component count
    • Operates from a single-rail secondary supply
      • SCALE™ rail-to-rail stabilized output stage
      • DESAT (short circuit) sensing via resistor network
      • 2 layer PCB reduce board complexity and cost
  • Comprehensive protection features
    • Short circuit protection using VCE(SAT) monitoring
    • Advanced Soft Shut Down (ASSD)
    • Primary and secondary side under voltage lock-out
    • Primary side fault notification
  • FluxLink™ as transformer based insulation technology
  • 5V CMOS input logic
  • Open drain failure output
  • Unipolar secondary side isolated voltage supply to create positive and stabilized +15V and negative gate output voltage
  • Stabilized gate output current over temperature with N-channel MOSFET
  • Internal gate output peak current limitation
  • Vcesat desaturation monitoring using resistor network
  • Dedicated outputs for separated RGON and RGOFF
  • Short circuit protection using Advanced Soft Shut Down function (ASSD)
  • Under voltage lockout for primary & secondary side
  • No min. value for RGon and RGoff
  • Operation ambient temperature -40°C to 125°C
  • Design ready for 2-layers board
  • UL recognized (E358471)
  • Reinforced insulation acc. to VDE 0884-10
  • Reinforced insulation acc. to pending VDE 0884-17
  • Highest applicable DC-link voltage across package
Picture Type designation Maximum gate peak current capabilities
[A]
Switch Rating
(V)
Semiconductor rated current *
Ic=[A]
Approximated inverter rated power
[kW]
Links
SID1132KQ 2.5A 1200V up to 100A up to 22kw
Datasheet

Presentations
SID1152KQ 5A 1200V up to 200A up to 45 kw
SID1182KQ 8A 1200V up to 450A up to 110kw

Driving for SiC
SIC1181KQ 8A 750V up to 600A
SIC1182KQ 8A 1200V up to 600A
* Operation with higher rated semiconductors current with additional bipolar booster stage is possible, RDHP-1526 has that option available

Highlight (Driving for SIC):

Picture Type designation Maximum gate
peak current capabilities
[A]
Semiconductor
rated current*
Ic=[A]
Datasheet
SIC1182KQ ±8 A up to 600A
    Protection/Safety Features:
  • Undervoltage lock-out protection for primary and secondary-side including fault feedback
  • Over-current detection for SiC MOSFETs with current-sense terminal
  • Ultrafast short-circuit monitoring
  • Turn off overvoltage limitation (Advanced Active Clamping)


    Full Safety and Regulatory Compliance:
  • 100% production partial discharge test
  • 100% production HIPOT compliance testing
  • Reinforced insulation pending VDE V 0884-10 certification
  • UL 1577 recognition pending
    Highly Integrated, Compact Footprint:
  • Suitable for 600 V / 650 V / 1200 V SiC MOSFET switches
  • Integrated FluxLink™ technology providing reinforced isolation
  • Advanced Active Clamping
  • UVLO primary and secondary side
  • Over-current fault turn-off
  • Short-circuit current fault turn-off
  • Rail-to-rail stabilized output voltage
  • Unipolar supply voltage for secondary-side
  • Up to 150 kHz switching frequency
  • Propagation delay jitter ±5 ns
  • -40°C to +125°C operating ambient temperature
  • High common-mode transient immunity
  • eSOP package with 9.5 mm creepage and clearance
    Green Package:
  • Halogen free and RoHS compliant


    Applications:
  • General purpose and servo drives
  • UPS, PV, welding inverters and power supplies
  • Other industrial applications

Product Power Ranges (MEV-Offline)



1-10W AC/DC Switching Regulators

50-100W AC/DC Switching Regulators

10-30W AC/DC Switching Regulators

>100W AC/DC Switching Regulators

30-50W AC/DC Switching Regulators

Reference Design Kits

Applications

Product Category Applications Picture

AC/DC Converters

Audio
Automotive
Chargers/Adapters
eBikes
Industrial Controls
IoT
LCD Monitors
LCD TVs
Major Appliances
Motor Controls
Notebook Adapters
PC Power
PoE
Power Tools
Set-Top Boxes
Small Appliances
USB PD & Fast Chargers
Utility / Smart Meters
Unstable Mains Voltage

LED Drivers

Commercial / Industrial
Outdoor Commercial
Indoor Industrial
Indoor Commercial/Residential
Smart Lighting

Gate Driver

Automotive
Motor Drives
Other Industrial
Power Transmission
Photovoltaic
Railway
Wind

Motor Drivers

AC Motors
Brushless DC Motors
Industrial Motors
Servo Motors